Instance Verification Kit (IVK)
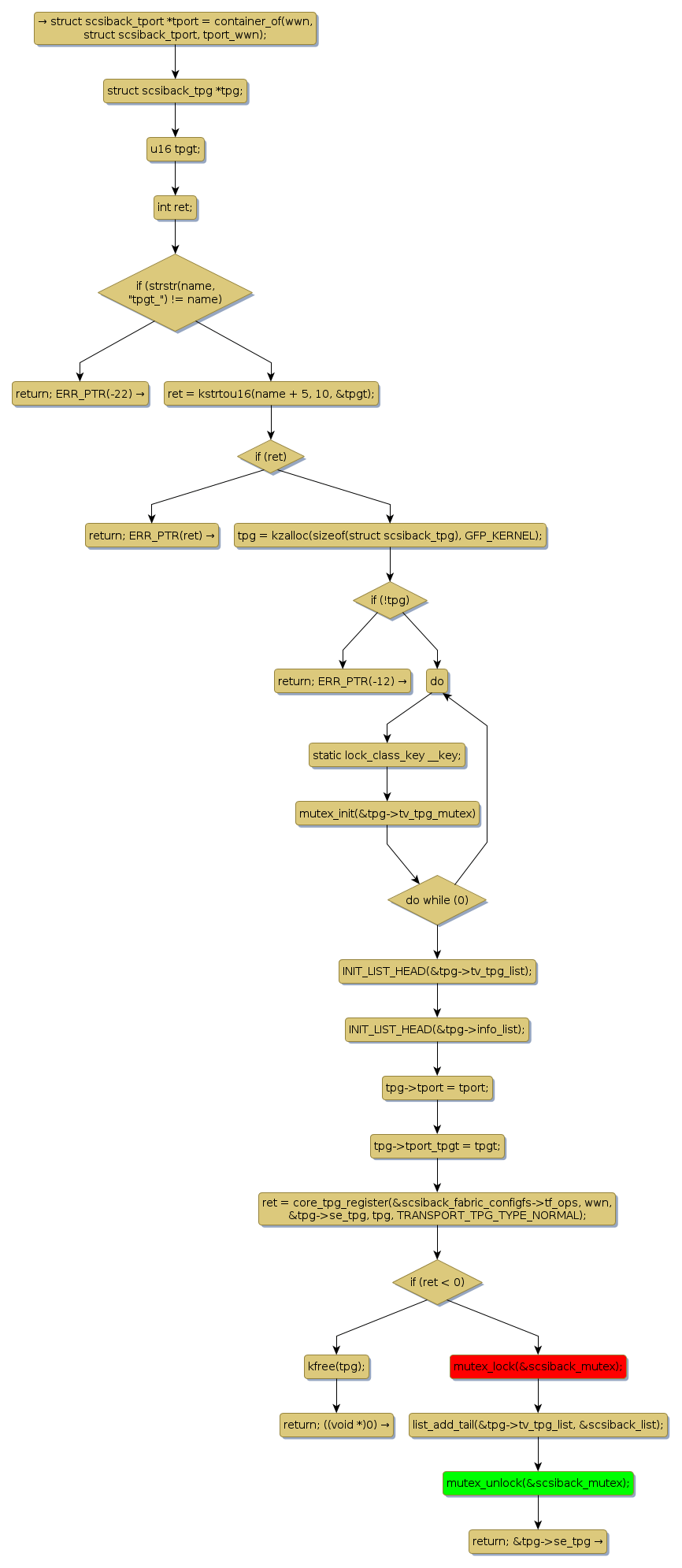
mutex lock @ [48889+28+/linux-3.19-rc1/drivers/xen/xen-scsiback.c]
Instance Signature: scsiback_mutex
|
The Matching Pair Graph:
|
|
Function Name
|
Control Flow Graph (CFG)
|
Events Flow Graph (EFG)
|
Source Correspondence
|
|
scsiback_make_tpg
|
|
|
[48108+17+/linux-3.19-rc1/drivers/xen/xen-scsiback.c]
|